北京男篮已经举办了新赛季的出征仪式,无论是主教练许利民还是球员,都表态冲击总冠军是球队的唯一目标。很多北京球迷都认为,如果曾凡博新赛季能够继续代表北京男篮出战的话,球队夺冠的希望会更大。据北京媒体透露,曾凡博目前正在中国男篮国家队集训,北京男篮管理层一直在通过社交软件和他沟通,希望他能够和球队续约。为了能够留下曾凡博,北京男篮为他开出了一份非常优厚的续约合同,据说年薪和奖金加起来达到了1100万。

说一下这1100万是怎么来的。首先曾凡博和北京男篮续约的话,需要签一份B类合同。按照CBA联赛对球员合同的规定,B类合同的最高年薪可以达到550万元。曾凡博是中国男篮目前最为出色的锋线球员之一,已经在上个赛季坐稳了球队主力,北京男篮为了和他续约,肯定会给他提供顶格的年薪待遇,也就是年薪方面是550万元。这一点很多球迷都了解,就不用再多说了。

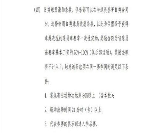
除了年薪方面能够拿到550万元外,《2025-2026赛季CBA联赛球员选秀、工资帽、聘用及交易管理规定》中还有一个条款,表示球队和球员签署B类合同时,可以选择使用B类球员激励条款,具体就是球队给予获得卓越表现的球员单赛季一次性奖励,奖励金额为该球员当赛季基本工资的 50%-100%(俱乐部选项),奖励金额将不计入国内球员赛季整体奖金限额。该条款对球员也有三个要求:一是常规赛出场场次要达到80%(含)以上;二是场均出场时间21分钟(含)以上;三是代表参赛的俱乐部进入季后赛。

结合到北京男篮,就是球队在和曾凡博签约的时候,可以选择激活激励条款,只要曾凡博能够达到那三个要求,就能够得到年薪550万,以及550万中的50%到100%的奖励。据悉北京男篮为了留下曾凡博,已经确定对他使用激励条款,而奖金的金额更是达到了他年薪的100%,也就是550万元。这样的话,北京男篮为曾凡博开出来的续约待遇,就是550万的年薪+550万的奖励,合计为1100万。

不得不说,北京男篮为了留下曾凡博,也是下了血本。在目前的工资体系下,很少球员的收入能够达到千万以上。不过这也难怪,北京男篮是在1956年7月份成立的,25-26赛季正好是球队成立70周年。有消息称体育局已经给北京男篮下了死命令,那就是一定要在新赛季夺冠。在这样的情况下,北京男篮管理层也只能不惜代价增加球队的实力,而曾凡博又是非常重要的球员,北京男篮只能给他开出一份非常优厚的合同了。

现在摆在曾凡博面前的就有两条路了,一是去国外打球,但肯定是打不上NBA的,基本上只能前往澳大利亚的NBL联赛效力。如果曾凡博是这个选择的话,对他提升自己的能力肯定是有好处的,但去澳大利亚打球却是“钱少事多离家远”,肯定会遇到不小的困难。第二就是选择和北京男篮续约,这个选择就是“钱多事少离家近”,而且很有可能会帮助球队夺冠,个人荣誉上也会有所收获。至于一些媒体人所说的NCAA,目前还没有拿过E10合同的球员去打的先例,曾凡博加盟NCAA球队的可能性并不大。目前北京男篮还在全力争取和曾凡博续约,就看曾凡博会如何选择了!
Copyright © 2021-2024 24直播网. All Rights Reserved. 黔ICP备18003779号-1